行業資訊
專項債項目可行性研究報告編制與申報全流程解決方案
專項債項目申報是一項系統性工程,涉及多重要件和復雜流程。下面這份指南將助你系統掌握從項目謀劃到資金落地的全過程。
理解專項債與可研報告的核心作用
專項債券是省級政府為有一定收益的公益性項目發行的政府債券,以項目對應的政府性基金或專項收入還本付息。其核心特征是項目必須兼具公益性和收益性,并嚴格限定在交通基礎設施、能源、農林水利、生態環保、社會事業、城鄉冷鏈等物流基礎設施、市政和產業園區基礎設施、國家重大戰略項目、保障性安居工程等國家明確支持的重點領域。
可行性研究報告在專項債申報中扮演著“項目通行證”的角色。它不僅是項目立項和獲得批復的依據,更是論證項目在技術、經濟、社會等方面可行性的關鍵文件。一份高質量的可研報告應清晰闡述項目背景與政策依據、深入分析市場需求、提供科學的建設與運營方案、進行嚴謹的財務評價與經濟效益分析,并全面評估風險及制定應對措施。
專項債項目申報全流程
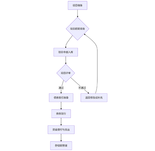
專項債項目申報可大致劃分為以下四個階段。下圖展示了從項目儲備到存續期管理的完整流程:

階段一:項目儲備與前期準備
這是項目成功的基礎,核心是材料準備和合規性審批。
- 核心材料準備:需要準備“一案兩書”(實施方案、財務評價報告、法律意見書),以及可行性研究報告及批復文件、財政評審報告、規劃許可、立項文件、用地手續、環評文件、收入測算說明、項目資金籌集情況說明等。其中,可行性研究報告的批復是關鍵節點之一。
- 關鍵審批手續:重點關注用地預審與選址意見書、環評批復以及可行性研究報告的批復等核心要件。對于特殊項目,如涉及基本農田的,需報中央審批。
此階段常見風險點包括項目收益與建設內容不匹配、成本低估或收益虛高導致融資自平衡能力不足,以及項目前期手續不完善。務必確保所有材料的真實、準確、完整。
階段二:項目申報與入庫
項目材料準備齊全后,進入申報環節。
- “雙庫”填報:項目實施單位需將項目信息分別填報至發改委的“國家重大建設項目庫” 和財政部門的“地方政府債務信息系統”(或地方債券申報系統)。確保兩個系統填報的項目基本信息、投資計劃、債券需求等信息一致至關重要。
- 逐級審核與專家評審:項目經同級財政和發改部門初審后,上報至省級。省財政廳會組織專家評審,從項目必要性、可行性、收益性、融資自平衡能力(通常要求項目收益覆蓋融資本息倍數達到1.2倍以上,2026年部分項目要求可能提升至1.3倍或更高)等多維度評估。通過評審的項目納入儲備庫或發行備選庫。
階段三:債券發行與資金管理
項目入庫后,進入債券發行階段。
- 信息披露與信用評級:省財政廳會組織編制信息披露文件,并委托信用評級機構進行信用評級,隨后在中國債券信息網等指定平臺公示。
- 債券發行:省財政廳安排債券發行,承銷商承銷。債券發行后,資金由省財政廳轉貸至市縣財政局,再根據項目進度撥付至項目單位。
- 資金使用與績效管理:項目單位需加快債券資金支出進度,盡快形成實物工作量,并按規定開展績效評價。
階段四:存續期管理
債券存續期內,項目單位需定期披露項目建設進度、運營情況、專項債券資金使用情況、項目收益及對應資產情況等信息。債券還本付息資金需列入年度政府性基金預算,項目單位應建立還本付息臺賬,確保按時足額繳付。
關注關鍵要點與常見誤區
- 確保收益與融資自平衡:這是專項債發行的核心。收益預測需合理可靠,有國家標準、行業標準、市場詢價或同類項目運營數據支撐。避免收益虛高或成本低估。
- 提升項目成熟度:用地規劃領域“四證”(如建設用地規劃許可證、建設工程規劃許可證等)是否齊全、前期手續是否完備是重要評審點。項目成熟度越高,過審可能性越大。
- 精準把握政策與領域:申報項目必須符合國家和地方的政策法規與支持領域,不得用于經常性支出、樓堂館所等明令禁止的項目。
- 嚴格按時推進:專項債申報有嚴格的時間窗口。例如,需在省級財政部門規定的時間內完成申報,逾期將影響項目納入發行范圍。
專業化服務助力成功
專項債項目申報環節多、專業性強、要求高。選擇具備甲級資信等級、豐富項目經驗(特別是在同類項目領域)、熟悉最新政策動態并能提供全過程跟蹤服務的專業咨詢機構合作,能顯著提升申報效率與成功率。專業團隊能在項目謀劃、材料編制、合規審查、溝通協調等方面提供有力支持。
希望這份指南能為你提供清晰的路徑。如果你在具體操作中遇到更細致的問題,例如特定領域的收益測算要點,我們可以繼續探討。
更多相關信息 還可關注中鐵城際公眾號矩陣 掃一掃下方二維碼即可關注

文章推薦
- 直播預告|2026最新資金政策趨勢, 錢在哪、怎么拿?
- 直播預告|2026最新資金政策趨勢, 錢在哪、怎么拿?
- 在“自審自發”試點機制下,省級政府與市縣在專項債項目審核、發行中的職責邊界如何劃分?
- 專項債券項目為何要強調“項目—資產—現金流”的全生命周期管理?這對防范隱性債務有何作用?
- 如何理解專項債券必須遵循“融資規模與項目收益相平衡”的原則?在制度設計上是如何防止“以債養債”的?
- 專項債項目收益測算不實、虛增收入會帶來哪些風險?
- 專項債資金被擠占、挪用或改變用途的典型表現有哪些,如何防范?
- 專項債資金撥付和使用進度慢、資金閑置的主要原因有哪些?
- “一案兩書”編制機構無經驗有何影響?
- 項目建議書與可研投資估算差異過大會怎樣?




